Michael Christolin
Home
Projects
Skills
About
Contact
Resume
Home
Projects
Skills
About
Contact
Resume
Demo Video
Short walkthrough of the UI, sensors, and clean cycle behavior.
Fullscreen
Showcase Flyer
Prototype overview.
App UI
Status + Remotely controls with readable UX.
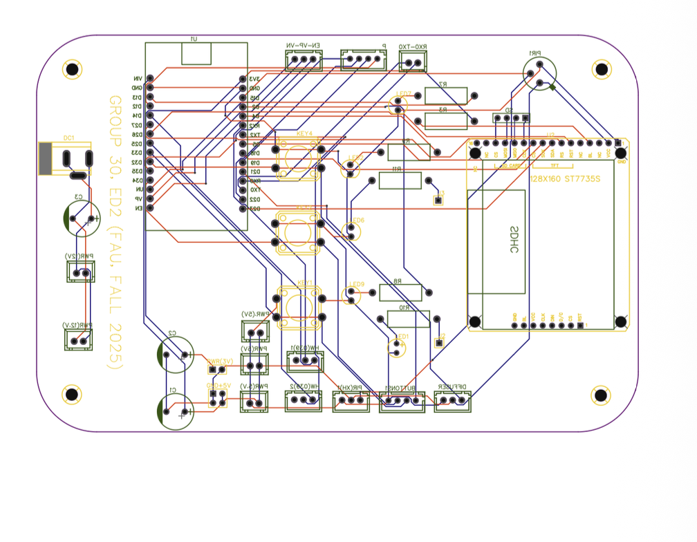
PCB Schematic
Power + IO mapping on the PCB.
Preview
Press ESC to close
Demo Video
Press ESC to close